学习排行榜
登录 | 注册
首页 / 系列课 / 创意营销,多种商家合作模式打造同城流量

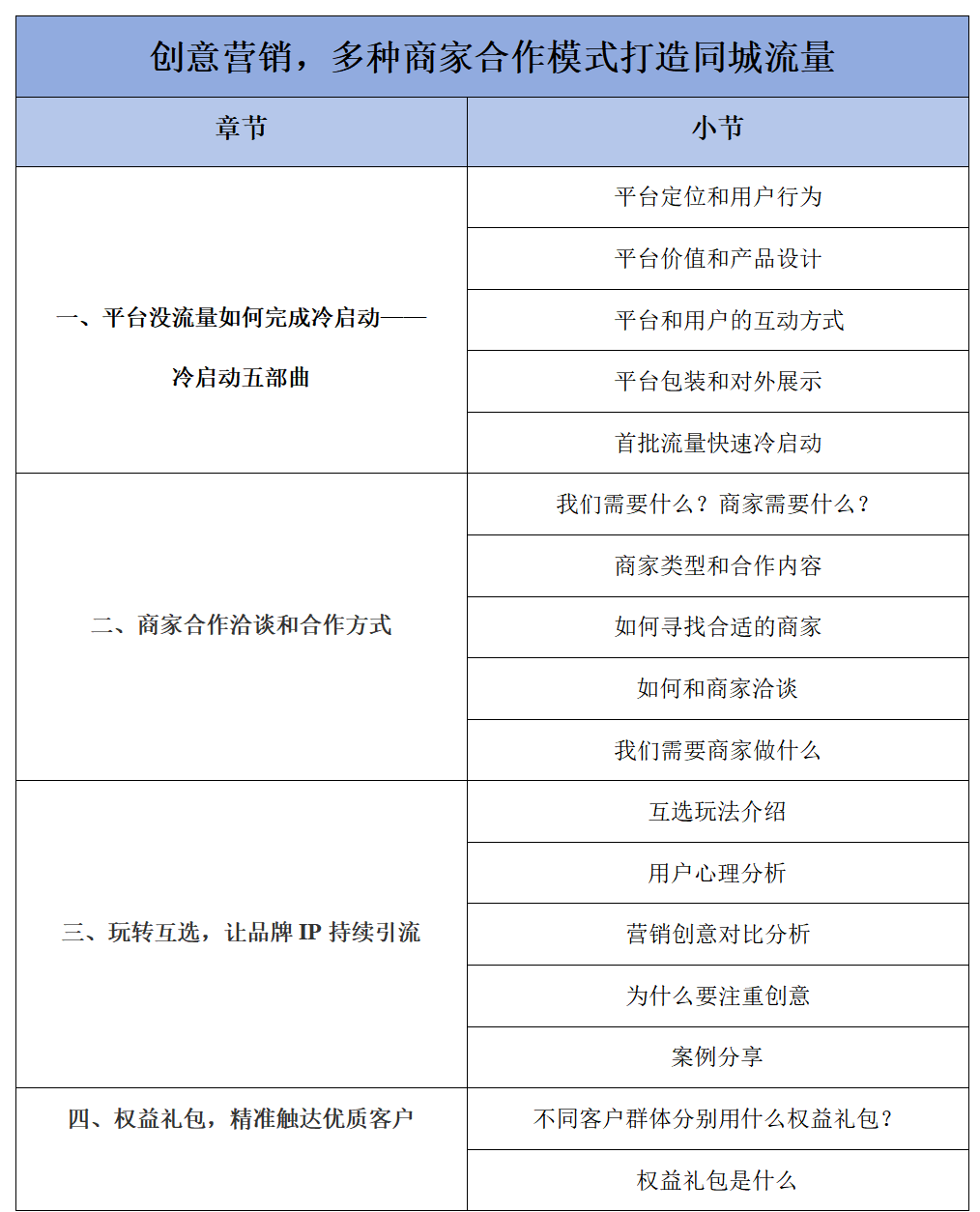
创意营销,多种商家合作模式打造同城流量

599学分
1621热度
立即学习
课程概述

陈林 10年从业经验

婚雅集CEO,雅集婚尚创始人
10年婚恋行业经验 国内某知名婚恋连锁品牌原总经理 带领团队全国拓店400多家 擅长品牌策划、连锁经营规划。
微信扫一扫
手机学习更方便

意见反馈

在线咨询

手机学习

回到顶部